博时基金:2025合规内控问题突出,被责令改正并暂停部分业务

任强数字能量学 14 0

专题:2025基金年报季启幕:头部公募“万亿战”升级 ,工银瑞信净利领跑 ,“赚钱榜 ”大洗牌

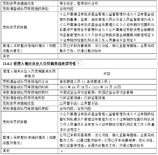
  伴随着公募产品2025年报的集中披露,过去一年基金公司受到监管处罚的情况曝光 。博时基金2025年报显示,2025年10月31日 ,博时基金因合规内控问题被深圳证监局责令改正,并被暂停部分业务 。此前10月28日,两名高级管理人员同样因合规内控问题被出具警示函。截至报告期末 ,博时基金已通过完善制度、优化流程 、强化监督等措施完成整改,并已通过整改验收。

博时基金:2025合规内控问题突出	,被责令改正并暂停部分业务  第1张

博时基金:2025合规内控问题突出,被责令改正并暂停部分业务  第2张

抱歉,评论功能暂时关闭!