董事长失联,“不确定具体原因”,股价连续三天跌停,公司正在预重整关键期,拟2.9亿元收购拉萨啤酒50%股权

任强数字能量学 6 0

  炒股就看金麒麟分析师研报 ,权威,专业,及时 ,全面,助您挖掘潜力主题机会!

  深夜突发!董事长失联,“不确定具体原因 ” ,股价连续三天跌停;公司正在预重整关键期,拟2.9亿元收购拉萨啤酒50%股权

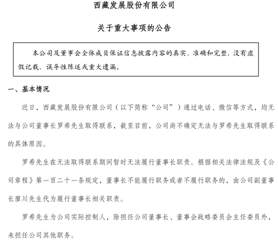
  4月2日晚间,ST西发(维权)(000752)发布公告 ,近日公司无法与董事长罗希取得联系 ,导致其暂时无法履行董事长职责。

  根据相关法律法规及公司章程,副董事长廖川代为履行董事长相关职责 。罗希为公司实际控制人,未担任其他职务。

董事长失联,“不确定具体原因”,股价连续三天跌停	,公司正在预重整关键期,拟2.9亿元收购拉萨啤酒50%股权  第1张

  公告指出,公司的控制权未发生变化 ,其他董事及高级管理人员正常履职,董事会仍有8名董事正常运作,独立董事人数符合要求。

  公司目前处于预重整阶段 ,正在配合法院及临时管理人开展相关工作 。尽管未发现直接对预重整或重大资产重组造成重大不利影响的事项 ,但公司能否顺利进入重整程序仍存在不确定性,存在重整失败被宣告破产的风险。

  目前,罗希通过旗下西藏盛邦控股有限公司 ,持有ST西发3361.32万股,占上市公司总股本12.74%,为上市公司实际控制人。目前 ,罗希除担任公司董事长 、董事会战略委员会主任委员外,未担任公司其他职务 。

  2024年年报显示,罗希 ,中国籍,无境外永久居留权。1973年10月生,硕士。曾在四川省赛特电子有限公司、四川省盛邦投资有限公司、北京万博智业信息技术有限公司任职 。2020年1月至今任西藏发展股份有限公司董事长 。

  2024年 ,罗希税前总报酬为91.93万元。

董事长失联,“不确定具体原因”,股价连续三天跌停	,公司正在预重整关键期,拟2.9亿元收购拉萨啤酒50%股权  第2张

  代为履职的廖川1971年6月出生,重庆大学机械工程工学学士 ,西南财经大学工商管理硕士,电子工程专业工程师。1993年8月至2001年7月,任四川省微电子技术应用工程有限公司项目经理 ,1998年11月取得电子工程专业工程师职称;2001年7月至2004年3月,任四川川微电子系统工程有限公司副总经理兼总工程师;2025年2月至今,任西藏发展股份有限公司副董事长 。

  资料显示 ,西藏发展股份有限公司主营业务为啤酒的生产与销售,主要产品为拉萨啤酒。

  4月1日 、2日,ST西发股票均跌停 ,4月3日 ,该公司股票开盘跌停。

董事长失联,“不确定具体原因	”	,股价连续三天跌停,公司正在预重整关键期,拟2.9亿元收购拉萨啤酒50%股权  第3张

  1月29日 ,ST西发发布业绩预告,预计2025年归母净利润1.1亿元—1.6亿元,同比增长319.91%—510.77% 。2025年 ,公司及控股子公司西藏拉萨啤酒有限公司收回大额应收款转回坏账准备致信用减值损失同比大幅减少,是报告期归属于母公司股东净利润大幅增长的主要原因。

  与此同时,公司的扣非净利润预计在2000万元至2700万元区间 ,同比小幅下降 ,主要因公司为应对区域市场竞争加大了市场推广与销售费用投入,并处于股权重组收购和重整期间,管理费用有所上升。

  早在2023年7月 ,公司收到西藏自治区拉萨市中级人民法院送达的《决定书》,经债权人申请,拉萨中院决定对公司进行预重整 ,并指定上海市锦天城律师事务所担任公司预重整临时管理人,具体负责开展各项工作 。

  经过长达2年的等待,ST西发预重整取得实质性进展。2025年12月 ,ST西发公告称,公司与重整投资人签署了《重整投资协议》。参与公司此次重整的投资人共为24家,产业投资人为西藏盛邦发展有限公司 ,其余23家为财务投资人 。目前,公司仍在依法配合法院及临时管理人开展相关工作。

  因公司原控股股东天易隆兴资金占用事项触及《深圳证券交易所股票上市规则》相关规定情形,ST西发股票自2019年4月10日被实行其他风险警示。

  今年3月25日 ,公司公告称 ,2021年第三次临时股东大会审议通过了《关于资金占用解决方案的议案》 。上市公司将因资金占用事项对天易隆兴享有的约740万元债权转让予控股股东西藏盛邦控股有限公司(以下简称“盛邦控股”),盛邦控股已一次性完成转让对价支付,公司原控股股东天易隆兴对上市公司的资金占用余额约740万元得以清偿 。

董事长失联,“不确定具体原因	”,股价连续三天跌停	,公司正在预重整关键期,拟2.9亿元收购拉萨啤酒50%股权  第4张

  公司2025年第二次临时股东会审议通过了《关于资金占用解决方案的议案》,关于时任控股股东及关联方占用上市公司及拉萨啤酒资金3.31亿元 ,其中盛邦控股以其对公司享有的1.50亿元债权代资金占用主体抵偿1.50亿元占用;由重整投资人代偿的1.81亿元资金代资金占用主体已分别偿还给上市公司及拉萨啤酒。截至本公告披露日,时任控股股东及关联方等相关主体对上市公司的资金占用3.31亿元通过现金及债权抵偿的方式全部得以清偿完毕。

董事长失联,“不确定具体原因”	,股价连续三天跌停,公司正在预重整关键期,拟2.9亿元收购拉萨啤酒50%股权  第5张

  经过上述清偿整改措施 ,公司原控股股东、时任控股股东及关联方资金占用问题已整改完毕,公司已不存在资金占用情形 。

  此外,公司在3月25日公告了重大资产重组的最新进展 ,公司拟以现金方式购买嘉士伯国际有限公司所持有的拉萨啤酒50%的股权,公司称,本次交易相关议案尚需提交股东会审议通过后才可实施。

  今年1月29日 ,ST西发公告称拟以现金2.92亿元收购嘉士伯持有的拉萨啤酒50%股权。

董事长失联,“不确定具体原因	”,股价连续三天跌停	,公司正在预重整关键期,拟2.9亿元收购拉萨啤酒50%股权  第6张

  此前,嘉士伯所持西藏拉萨啤酒股权曾现股权转让纠纷 。根据最新公告 ,经与嘉士伯持有西藏拉萨啤酒50%股权优先购买权案的相关方道合实业协商,ST西发在本次交易股东会审议通过且法院出具《民事调解书》后向道合实业支付3500万元和解金。道合实业将不再行提起诉讼。这也为此次收购清除了交易障碍 。

  早在去年7月,ST西发就发布了《关于交易处于筹划阶段的提示性公告》 ,根据公告,ST西发本身持有西藏拉萨啤酒50%股权,为拉萨啤酒控股股东。为更好地聚焦实业、突出主业 、专注专业 ,拟筹划以支付现金的方式收购嘉士伯国际有限公司持有拉萨啤酒的另50%股权。2004年,ST西发与嘉士伯合资成立了西藏拉萨啤酒,双方各持股50% 。

  西藏拉萨啤酒是ST西发的利润支柱。2024年 ,拉萨啤酒实现营业收入3.9亿元 ,实现净利润1.02亿元,成为ST西发扭亏为盈的关键点。2025年12月,西藏拉萨啤酒股东作出股东决议将向ST西发和嘉士伯分别分红6000万元 。

  (本文不构成任何投资建议 ,据此操作风险自担)

抱歉,评论功能暂时关闭!