“保壳”关键期,002569控股股东筹划易主

任强数字能量学 11 0

  炒股就看金麒麟分析师研报,权威 ,专业 ,及时,全面,助您挖掘潜力主题机会!

  *ST步森(002569)3月15日晚发布公告称 ,公司控股股东宝鸡方维同创企业管理合伙企业(有限合伙)(以下简称“方维同创”)正在筹划重大事项,可能导致公司控制权发生变动 。为避免股价异常波动,公司向深交所申请 ,自3月16日开市起停牌,预计停牌时间不超过2个交易日 。

  值得一提的是,方维同创拿下*ST步森控股权尚不足两年时间 ,在上市公司“保壳 ”的关键节点,此番操作不免令市场浮想联翩。

  上位不足两年控股股东欲让贤

  回顾来看,方维同创在2024年6月以1.62亿元竞得*ST步森14.81%股权 ,成为公司控股股东。

  事实上,方维同创两年前入局颇有“白衣骑士 ”之意 。彼时来看,由于服装市场格局快速演变 ,*ST步森这家昔日知名男装品牌企业早已陷入经营困局。

  财务数据显示 ,2022年至2025年上半年,*ST步森累计亏损超2亿元。2025年前三季度营收仅为8898.98万元,同比下滑更是超过12% 。

  更为严峻的是 ,由于2024年净利润为负且营收不足3亿元,公司股票自2025年4月25日起被实施退市风险警示。若2025年全年相关指标无法得到大幅改善,公司股票将退出A股市场。

  不难看出 ,方维同创上位*ST步森控股股东后,最紧迫的任务就是发展壮大上市公司主业,避免退市 。

  进一步来看 ,2025年7月完成上市公司董事会换届后,方维同创似有全面发力之势。同年9月,*ST步森公告拟将旗下陕西步森服饰智造有限公司(简称“陕西步森”)35%的股权出售给南通二纺机有限公司。

  回溯来看 ,*ST步森上述操作旨在回笼资金应对严峻的“保壳”形势 。然而,由于交易双方未就交易价格 、交易方案等相关核心条款达成一致,该笔交易在2025年12月宣告终止。

  尽管“回血 ”计划未能成行 ,但为降低参股公司经营及资金往来风险 ,*ST步森还是对持股比例35%的参股公司陕西步森定向减资4900万元。减资后,公司在陕西步森的出资额将由7000万元降至2100万元,持股比例相应下降至约13.91% 。

  “保壳”关键期

  *ST步森走向何方?

  记者注意到 ,对于深陷经营困境的*ST步森而言,也并非全是“坏消息” 。

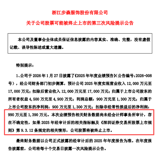
  *ST步森1月底发布的业绩预告显示,公司预计2025年归母净利润900万元至1300万元 ,较上年同期亏损5140万元相比,实现扭亏为盈;预计2025年扣非净利润990万元至1390万元;预计2025年实现营业收入1.2亿元至1.7亿元。

  对于业绩扭亏,公司称主要系狠抓“降本增效 ” ,重塑管理架构,优化低效环节,整体运营效率显著提升 ,有效削减不必要的损耗与费用。同时,公司紧抓经营核心,积极开拓业务 ,全面调动内部资源 ,优化营销布局,实现整体效能最大化 。

  虽然预计扭亏为盈,但该数据尚未经会计师事务所审计 ,存在不确定性。公司近期也发了第三次退市风险警示公告。

“保壳”关键期,002569控股股东筹划易主  第1张

  面对眼下局面 ,上位公司控股股东不到两年的方维同创为何选择在此时交出控股权?

  “2025年完成董事会换届,*ST步森董事会的组成宝鸡国资背景鲜明 。 ”有市场人士表示,出售陕西步森35%股权的资本运作虽然未能成行 ,但该事件背后的意义或在于宝鸡国资对*ST步森的战略调整已正式启动。

  对于筹划*ST步森控制权变更一事,方维同创并未作过多说明。其仅表示,目前各方主体正在就具体方案 、协议等相关事项进行论证和磋商 ,具体情况以各方签订的相关协议为准 。

  值得一提的是,在宝鸡国资入主后,市场上曾一度流传*ST步森或被同为宝鸡国资旗下西凤酒“借壳”的猜想。对此 ,公司曾回应予以否认。

  作者:李少鹏

抱歉,评论功能暂时关闭!